Making On-device AI Instantly Understandable and Impressive

01 / Project Context
In early 2024, right after our startup NEXA.AI achieved a breakthrough in on-device AI, the company pivoted from a consumer app to a B2B platform. At this early and chaotic stage, I became the sole designer, responsible for turning a raw technical achievement into a product story that enterprises could understand and actually use.
This project wasn’t about visual polish, but more about rapid ideation, structuring ambiguity, and defining a product that didn’t exist yet.
02 / The First and Biggest Challenge
Before any real design work could begin, I was asked to deliver an MVP within 2 Weeks. The PRD contained only one requirement:

No workflows. No defined use cases. No clear user expectations.
03 / Final Design Showcase

I transformed a powerful yet complex on-device model into a Playground that users can experience in seconds—driving trial starts and activation.
Information
MVP Design | Personas | Competitive Analysis | Journey Maps | Content Strategy Map
Visit NEXA.AI

01 — Define the Problem
The model had strong differentiators—fast, private, and truly on-device.
But the product faced a classic AI adoption problem: users couldn’t understand the value quickly enough to trust it.In the early experience, users stalled in browsing and signup. Without a “first successful run,” they couldn’t internalize what on-device speed and privacy actually meant—leading to drop-offs before trial and activation.So the real challenge wasn’t adding more features. It was:
How might we help users experience the value in the shortest time with the least friction?
02 — Understanding the Model’s Strengths
Before defining any features, I needed clarity on how the team envisioned the technology and what problems it could meaningfully solve. My role was to translate those early conversations into a product direction that could guide an MVP.
Working closely with the ML Engs, I clarified what differentiated our on-device model:
01 Extremely fast, low-latency inference
02 Private, on-device computation
03 Multimodal capabilities
04 Optimized for small, efficient deployment
03 Understand the Market
At the same time, I explored how enterprises were adopting AI. Three clear trends emerged:

01 Smaller, Efficient Models
Due to increased cloud computing costs and hardware shortages, the trend is shifting towards smaller, more efficient AI models.

02 Multimodal AI
The growing demand for multimodal intelligence is capable of processing and integrating multiple types of data.

03 Enhanced NLP Capabilities
Models are becoming more adept at understanding and generating human language.
This validated the opportunity—but more importantly, helped me understand where our model naturally fit into emerging needs.
04 Defining the Product Value
By aligning model strengths with market needs, I shaped the value proposition that became the north star of every design decision:
05 User Insights
While defining the value story, I also Interviewed a few potential users recruited from huggingface and LinkedIn—mainly engineers familiar with evaluating new models.
One insight stood out above everything else: 3 of 5 interviewees told us that the fastest way to understand a new model is simply to try it. This became the north star for our MVP direction.
So instead of bolting a chatbot onto an old flow, we decided to make the experience itself the message:build a focused Playground where users can run the model immediately with minimal friction.
MVP Design
Given the two-week timeline and the user insights, the challenge was clear:
What is the simplest experience that can reveal the model’s advantages on its own?
The answer was A Focused Model / API Playground — an interaction-first approach where users could immediately feel the benefits of speed, privacy, and local inference.
This flow wasn’t meant to be complete or polished. But meet both our product needs and user needs as a MVP.
02 MVP Design

*Step1- Pick an industry----------

----------> *Step2-Browse the main playground-----------

---------> *Step3-Explore and copy a preset prompt---------

----------> *Step4-Check the model advantages

*Billing information managemen

*Pricing plan for API calls
This flow wasn’t meant to be complete or polished. But meet both our product needs and user needs as an MVP.
Design Iteration
However, we found substantial disconnects between our value proposition and the users' understanding.
Our MVP failed to effectively communicate the value of our product to users, resulting in low engagement, minimal API trial usage, and very few users completing critical actions like linking their bank accounts.

Tech-savvy Professional in AI

Practical AI Newcomer
To thoroughly address issues that might hinder user adoption, we revisited our user personas and divided our primary target users into two categories👆:
non-technical users (such as business marketing staff, designers, or personnel from other departments)
and technical users.
01 Usability Research
How might we turn visitors' first‑look curiosity into real adoption for both business leaders and hands‑on developers?
02 Design Solutions
For Non-Technical Users, we optimized information visualization and refined textual descriptions to make the platform more accessible and understandable.

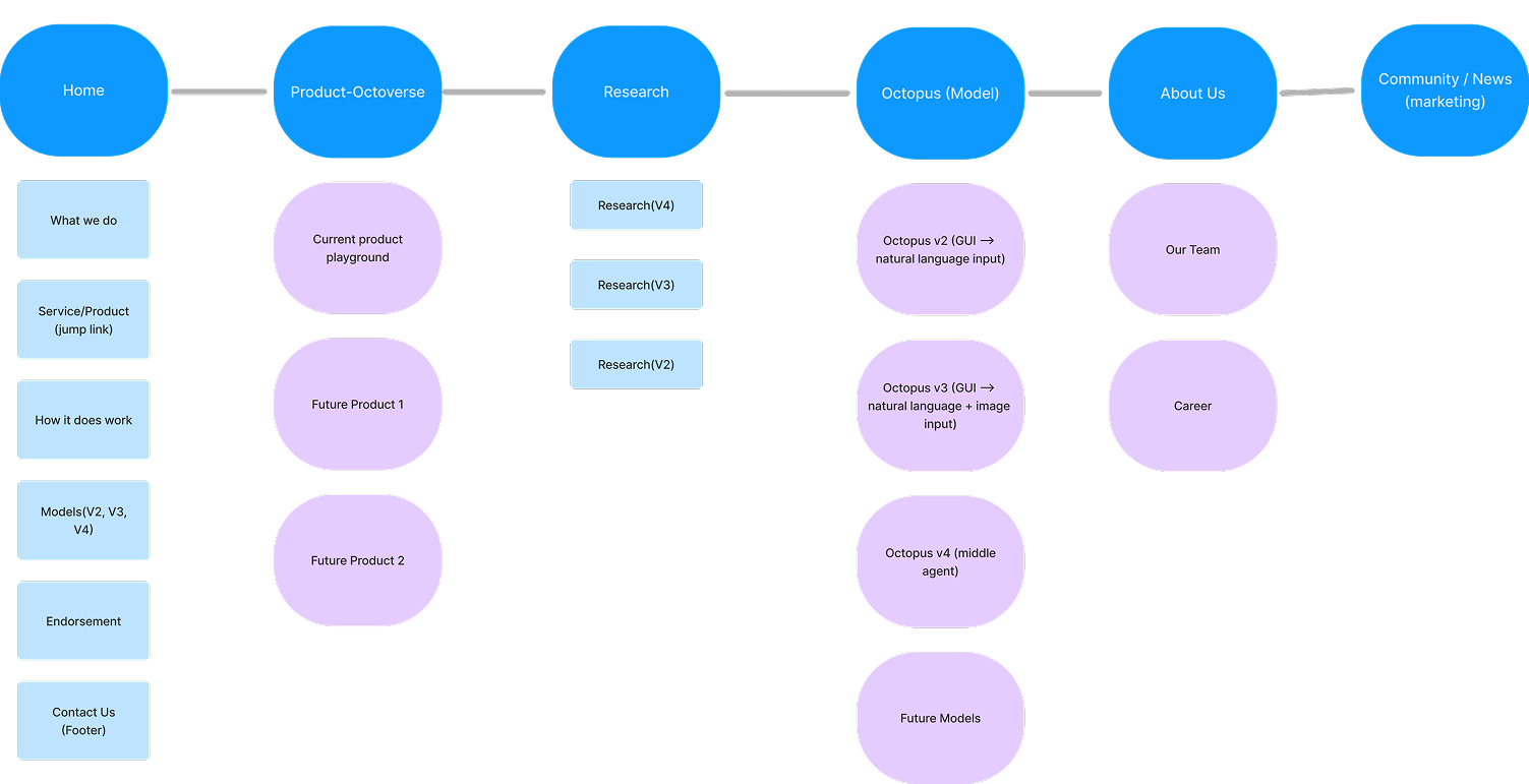
Design Solution 01---- New information architecture for landing page
Following are the redesigned Website pages for the non-tech users.
The redesign is not the only artifact. Which made me more proud is the following video prototypes. By market researching, I picked 4 most pop industries and visualize what is the future user experience by our edge AI model.
For Technical Users, we added a comprehensive documentation page that aligns with their familiarity with code and technical products and revised the whole playground logic.
03 Responsive Design
And we made the responsive designs for mobile and tablet since laptop, mobile phone and tablet are all suitable for Edge AI model, align with our business value.
Results
The iteration validated our direction. Once the value of the model became easier to experience and understand, adoption followed quickly. We reached #1 Product of the Day on Product Hunt, saw over 10,000 API calls in the first month, and the improved clarity around the product—particularly through videos and documentation—played a direct role in helping the company close a $10M seed round.
Reflections
This project reinforced a lesson I’ve seen repeatedly in early-stage products: when a technology is new, clarity matters more than completeness.
By focusing on how users prefer to evaluate new models, through direct interaction, we were able to reduce friction, align teams quickly, and ship a meaningful MVP under extreme time constraints.