The "Smart Brook" redefines the journey experience in self-driving vehicles by integrating an intelligent, real-time assistant designed to personalize and enhance passenger interactions.
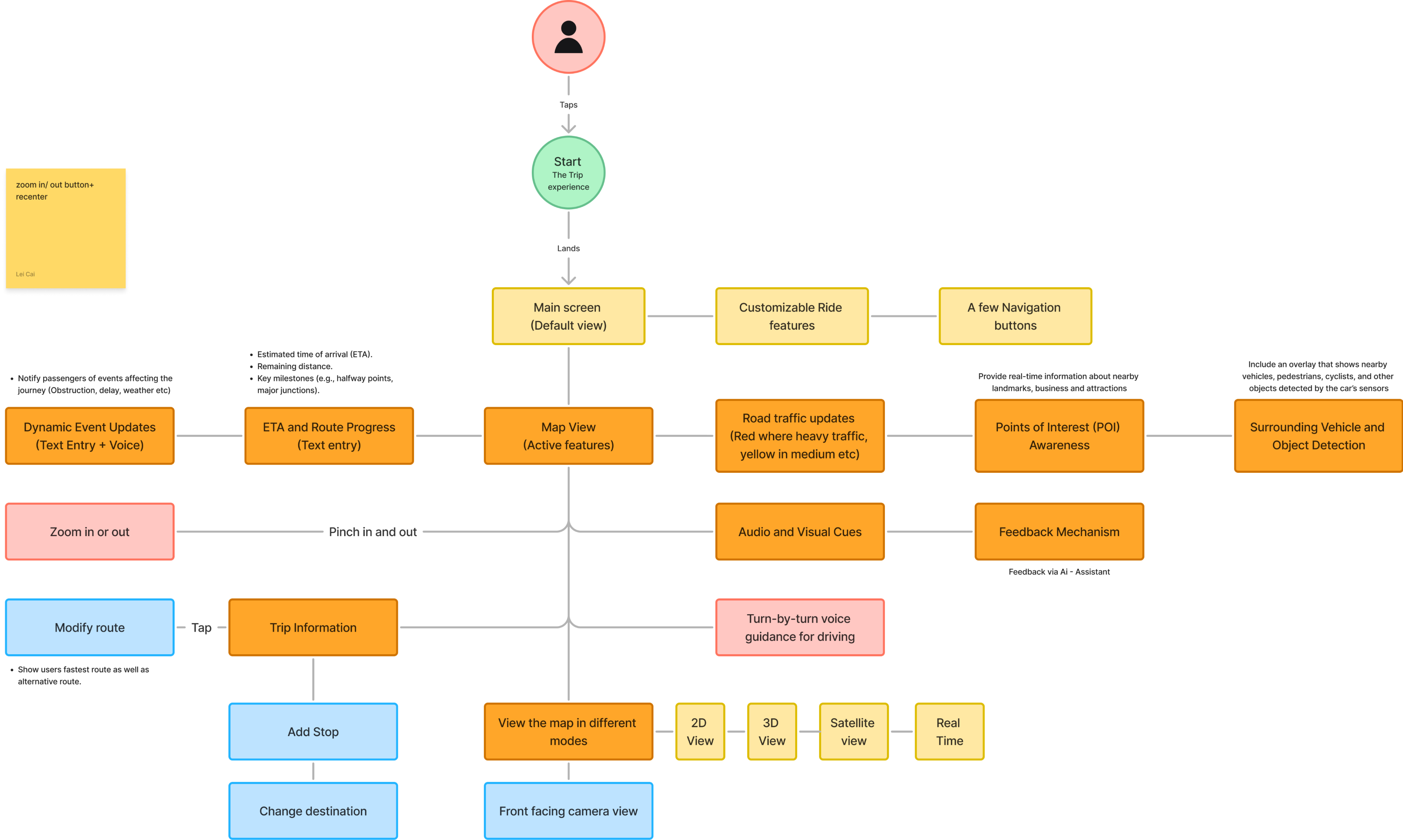
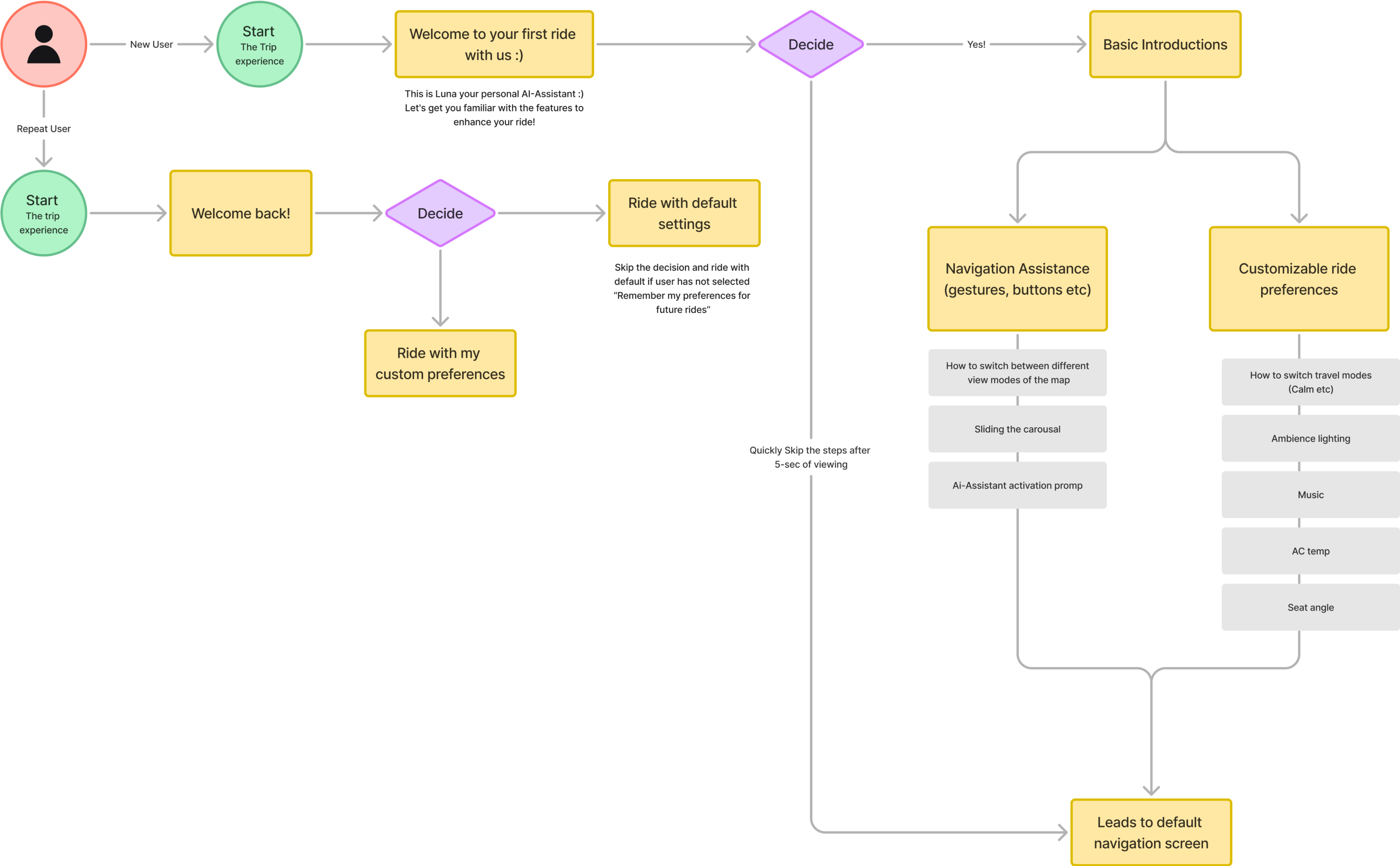
This advanced system not only empowers passengers to highly customize their travel experience—such as city exploration, entertainment, and parking control—but also enhances passenger awareness of decisions made by the car. By offering open, real-time, multimodal agent support, the AI Companion fosters a stronger sense of control and safety, elevating trust and comfort in autonomous transportation.
Enable passengers to tailor their travel experiences, including exploring cities, selecting entertainment.
Provide seamless, real-time interaction through voice, touch, and visual interfaces to ensure accessibility and ease of use.
Enhance passenger understanding of the vehicle's autonomous decision-making process to build trust and reduce anxiety.
Deliver features that give passengers a sense of control, such as real-time feedback on the car's operations and the ability to adjust preferences during the journey.
How Might We redesign the smart passenger experience to improve their sense of control and safety without strengthening stereotypes of AI systems?


We want to understand what in-vehicle features these companies are providing to their passengers.
POV videos are the primary source, categorized as behavioral recordings. All videos selected for understanding in-vehicle features and passenger experience.
From each video, action steps were logged as annotations. The Excel chart is a combined list of steps that users took with all features that users can choose to use.


















