Espoirer is a logistics company focused on improving last-mile delivery through automation and digitalization.
This project involved designing a 0→1 driver-facing delivery app, where our team led the design of the package list and map views to help drivers manage high-volume deliveries accurately and efficiently.
The launched product increased delivery success rates from 92% to 97% and more than doubled Espoirer’s order volume, creating a measurable impact on daily operations and business growth.
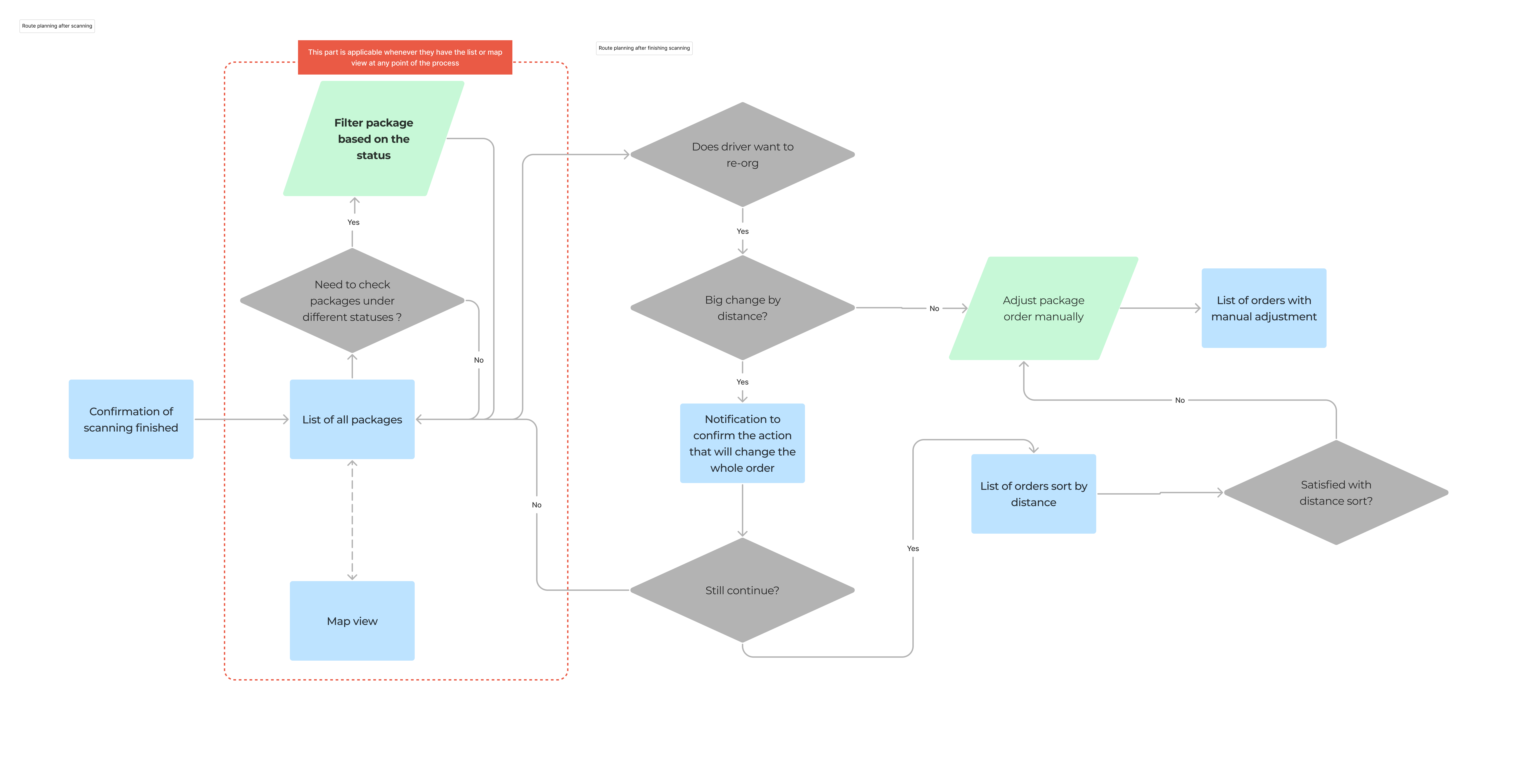
Espoirer’s original workflow (Manager system plus paper version) lacked a clear, driver-oriented interface for managing high-volume deliveries. Drivers faced unclear information hierarchy, repetitive operational steps, and address formats that did not align with local delivery realities, especially in Japan.
These issues resulted in delivery errors, slower completion times, and poor traceability between drivers and the administrative system.
1. Unclear information hierarchy in high-density delivery lists
2. Designing primarily for experienced drivers who value speed over guidance
3. Localization challenges, including Japanese address formatting and communication norms

We conducted 8 in-depth interviews with local delivery drivers and performed contextual inquiry during real delivery routes.
Key Insights: Drivers do not “read” the app — they scan, memorize, and act.

Since it is a 0-1 design, we create a journey map after contextual inquiry to meet the localized requirements. In the user journey map, each stop offered a glimpse into the challenges that couriers like Hiroshi faced, drawing a path that demanded a new blueprint for efficiency and satisfaction.





We defined four main design challenges, with the HMWs


















